About us
Your Trusted Security Partner
At our core, we believe that excellence in housekeeping isn’t just a regulatory necessity—it’s a catalyst for a safer, more efficient industrial environment. By raising our cleanliness standards, we create workplaces that not only comply with strict regulations but also promote health, boost morale, and drive productivity. We’re passionate about investing in superior housekeeping practices that foster thriving businesses and vibrant teams. Our commitment is to deliver service that not only meets but exceeds industry benchmarks, ensuring every space we touch becomes a foundation for success.

SATCO Services: A Legacy of Excellence
Founded in 2001, SATCO Services has built a strong reputation in the cleaning industry through vast experience and exceptional management. Over two decades, we've become a trusted partner for businesses and institutions seeking reliable, high-quality cleaning solutions. Our success comes from consistently exceeding customer expectations, from routine maintenance to specialized deep-cleaning projects, and adapting to the ever-changing industry demands.
Our Management Expertise
At the core of SATCO Services is a highly skilled team with decades of collective experience, excelling in three key areas:
- Tailored Solutions: Customized systems aligned with client needs, schedules, and budgets, with flexibility for corporate offices, healthcare, educational institutions, and industrial sites.
- Skilled Workforce: Our trained team undergoes rigorous certification and continuous skill development, ensuring top-quality service—from custodial tasks to advanced sanitation.
- Advanced Equipment: Using state-of-the-art technology and eco-friendly products, we deliver optimal results while minimizing environmental impact.
When you choose SATCO Services, we take full responsibility for your premises. We ensure meticulous attention to detail, strict safety and quality standards, and seamless communication with dedicated account managers.
SATCO Services stands apart in the industry by fostering long-term partnerships built on trust, innovation, sustainability, and customer-centric values. Partner with us to experience the difference that expertise, dedication, and cutting-edge solutions can make for your facility.
Why Choose Us?

Chemical Advantages
Our chemicals are exclusively sourced from internationally recognized, reputable manufacturers, ensuring environmentally sustainable, high-performance, and user-safe solutions. They effectively clean and rejuvenate flooring while maintaining its original finish and delivering durable results.
Likewise, they preserve the integrity of glass surfaces—including factory-applied glazes—throughout the cleaning process. Designed to target and eliminate specific contaminants, these products promote environmental health and safety.
Additionally, they are non-toxic and safe for occupants, actively enhancing indoor air quality by reducing pollutants.

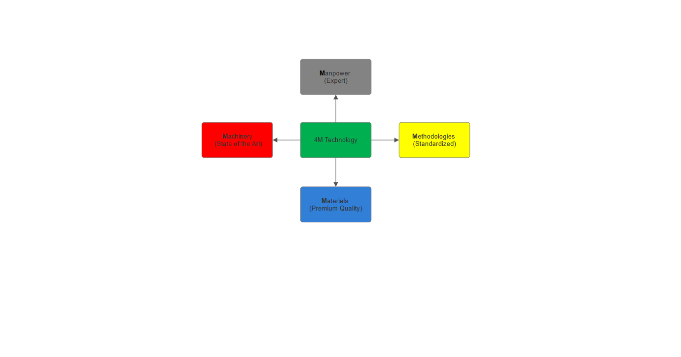
At our organization, we provide exceptional cleaning solutions by adhering to globally recognized standards and employing advanced 4M Cleaning Technology. This comprehensive framework integrates four critical pillars to ensure unparalleled service quality:
- Expert Manpower: Our team consists of rigorously trained and certified professionals equipped with the expertise to efficiently handle diverse cleaning challenges. We prioritize continuous training to maintain high standards of service.
- State-of-the-Art Machinery: We utilize cutting-edge, industry-leading equipment to achieve precision, speed, and superior results in every project. Our commitment to innovation ensures that we stay ahead in delivering top-notch cleaning services.
- Premium-Quality Materials: Partnering with internationally renowned brands, we source eco-friendly and high-performance products that prioritize safety and effectiveness. Our selection of materials reflects our dedication to environmental sustainability and client well-being.
- Standardized Methodologies: Our protocols adhere to globally benchmarked housekeeping practices, ensuring consistency, thoroughness, and compliance with the highest hygiene standards. We continually refine our methodologies to align with the latest industry advancements.
By harmonizing these elements, we guarantee tailored, sustainable, and results-driven cleaning solutions that elevate your environment to its optimal state.
We are licensed with



